AfterAcademy Tech
•
10 Aug 2020

Difficulty: Hard
Asked in: Microsoft, Google, Goldman Sachs
Sorting is a process of arranging items systematically. There are several ways to sort a list of items, you may read about some of the basic algorithms we have discussed here.
Problem Description
Given an array of integers arr[], write a program to sort the array in ascending order using Quick Sort.
Example 1
Input: arr[] = [5,2,3,1]
Output: [1,2,3,5]
Explanation: Return the sorted array
Example 2
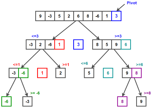
Input: arr[] = [9,-3,5,2,6,8,-6,1,3]
Output: [-6,-3,1,2,3,5,6,8,9]
As you might know for sorting or comparison-based sorting algorithm the best time complexity that is possible is NlogN. Some of the algorithms that provide this time complexity are merge sort and quicksort. You could read about the merge sort algorithm and understand how the sorting takes place and you will also get to know that the merge sort uses an auxiliary space complexity of O(N).
We will discuss quick sort which guarantees with a very high probability of time complexity of NlogN in average case but has N² in its worst case. Even though the time complexity is N² in the worst case, It is mostly used by various applications because its space complexity is O(1). This algorithm is so much efficient in practical use cases that the sort function of most of the languages uses quicksort.
Let us see how the quicksort algorithm works in practice for this array.
[35, 33, 42, 10, 14, 19, 27, 44, 26, 31]

At each iteration of quicksort, we choose the pivot element and try to bring it at its correct position. Let us see that in our implementation of quicksort, we always choose the end element of the array as a pivot and try to bring it at its correct position. What this means that we will try to bring all the elements that are smaller than the pivot element to the left side of it and all the elements greater than the pivot element to the right side of it.
The pivot element is the element that will try to be at the current position is known as the pivot element.
In the above case, in the first iteration, we choose 31 as the pivot, now 10, 14, 19, 27, 26 will go to the left of 31 and 35, 33, 42, 44 will go to the right of 31. Now you have two smaller unsorted arrays [10, 14, 19, 27, 26] 31 [35, 33, 42, 44], so we can repeat the process as the pivot element 31 is at its correct position.
Now if we go on, there will be the case when the size of the subarray becomes 1, which will be considered as the base case.
If we follow the same procedure for example 2. Then each step will work like this:

Solution Steps
pivot item in the array. This item is the basis for comparison for a single round.left pointer) at the first item in the array.right pointer) at the last item in the array.arr[left pointer] < pivot value, move the left pointer to the right. Continue until the arr[left pointer] >= pivot value.arr[right pointer] > pivot value, move the right pointer to the left. Continue until the arr[right pointer] <= pivot value.arr[left pointer] <= arr[right pointer], then swap the values.left pointer to the right by one and the right pointer to the left by one.left pointer and right pointer doesn’t meet, go to step 1.Pseudo Code
void quicksort(int a[], int start, int end)
{
if(start < end)
{
int pi
pi= partition(a, start, end)
quicksort(a, start, pi-1)
quicksort(a, pi+1, end)
}
}
// partition function
int partition (int arr[], int start, int end)
{
int pivot = arr[end] // selecting last element as pivot
int i = (start - 1) // index of smaller element
for (int j = start to j <= end- 1)
{
// If the current element is smaller than or equal to pivot
if (arr[j] <= pivot)
{
i = i + 1 // increment index of smaller element
swap(arr[i], arr[j])
}
}
swap(arr[i + 1], arr[high])
return (i + 1)
}
Complexity Analyisis
Critical Ideas To Think
start > end? that means the array[start::end] is an invalid array.start > end. Is this case possible? If yes, then think of such a case!arr[end]? If yes, then will it affect the complexity?Please comment down below if you have a better insight in the above approach.
Happy Coding, Enjoy Algorithms!
AfterAcademy Tech
Sort a linked list using Merge Sort. This is a very famous interview problem that demonstrates the concept of recursion. This problem is quite similar to Merge Sort in Arrays.

AfterAcademy Tech
Sorting is a famous problem solving approach during the interview. In this blog, we are going to discuss about the insertion and selection sort algorithm.

AfterAcademy Tech
Sort a linked list using insertion sort and return its head.

AfterAcademy Tech
Merge sort is a divide-and-conquer algorithm based on the idea of breaking down a list into several sub-lists until each sublist consists of a single element and merging those sublists in a manner that results into a sorted list.
